登录
双高建设
学院首页
加入收藏
设为首页
搜索
本站首页
通知公告
建设动态
新闻动态
工作简报
政策指导
他山之石
资料下载
管理平台
政策法规
政策法规
返回完整页面
中共四川省委教育工委_四川省教育厅关于印发2024年工作要点的通知
来源:
双高建设
作者:
双高建设
栏目:
政策指导
发布时间:
2024-04-03 00:00
阅读:
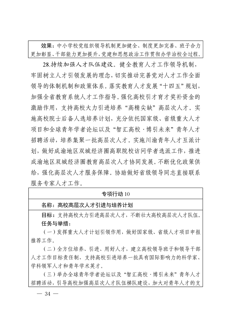
次
关闭
打印
分享:
上一篇:
下一篇: